2021年前三季度,已有至少19名卫健系统的官员、60名医院院长因腐败问题受到查处。其中,近六成涉嫌受贿、权钱、权色交易,32人的腐败与医药、医疗设备采购有关。
9月,中央纪委国家监委、最高人民法院等六院门印发《关于进一步推进受贿行贿一起查的意见》,将医疗和食品药品列为查处重点。
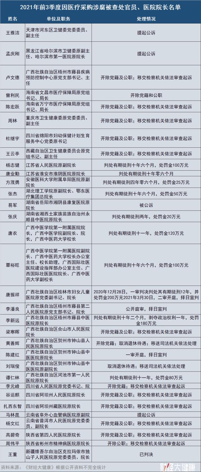
《财经》记者梳理公开资料发现,79名受查处的官员和院长中,已有32人由于为他人在医药采购等方面谋取利益受到处分。

这些原职卫健系统官员、医院院长的贪腐行为,不少并非一次性行为,而是在较长时期内持续发生的。
例如,云南省阜外心血管病医院原副院长马林昆,就在日前被控利用担任昆明医学院第一附属医院(下称“昆医一附院”)副院长、昆明医科大学第二附属医院院长的职务便利,为他人谋取利益。其中就包括利用职务便利,在医疗设备采购、药品配送、医用耗材供应等方面为他人提供帮助,收受巨额财物。而他任职昆医一附院已是10年之前。
种种迹象显示,药品和医用耗材施行集中采购常态化后,医疗贿赂利益链被斩断的同时,对过往发生的医疗贿赂的“清算”也在同步推进,处罚力度亦不小。
前三季度受查处的院长中,15人已受到判决,最低获刑两年,最高获刑12年(一审判决,二审待宣判),平均获刑八年零七个月。还有22人正在接受调查,11人已进入司法程序,12人被开除党籍或公职,并移交检察机关依法审查起诉。

资料来源:《财经·大健康》根据公开资料不完全统计
企业“围猎”院长,受贿行贿一起查
2021年对医疗贿赂的查处特征是“受贿行贿一起查”。
9月《关于进一步推进受贿行贿一起查的意见》印发,将医疗和食品药品列为查处重点。相关部门在解读该政策时称,“行贿作为贿赂犯罪发生的主要源头,行贿不查,受贿不止,因此必须坚持受贿行贿一起查。”
仍以马林昆案为例,该案至少已牵出八家企业,其中四家经营医疗器械相关业务、两家为药企,企业涉案人员均被采取留置措施。云南省纪委监委对此案通报措辞严厉,称马林昆甘于被“围猎”,对不法药商的前呼后拥、阿谀奉承享受至极,利用手中职权,拿医疗设备、药品、耗材采购准入资格作为筹码,长期与不法药商结成利益同盟,寻找中间人作为“防火墙”,充当“影子股东”,内外勾结大肆受贿,大搞“期权腐败”。
企业“围猎”医疗机构工作人员,不惜花费重金。如广西中医药大学原党委副书记、校长唐农即敛财1598万余元。他的主要犯罪事实就是,利用其职务上的便利,为私营企 业主游某等八人在工程项目承揽、医药和医疗设备采购等事项上,提供帮助并非法收受上述人员给予的财物,最终因受贿罪被判处有期徒刑11年,并处罚金人民币120万元。
根据中国检察网公布的起诉书,前三季度共通报查处医药企业向医生行贿案件18起。为扩大药品销路、提高药品销量,医药企业的销售人员通过“红包”“回扣”等方式向医生发起“围猎”,总计行贿金额超千万。
行贿者中不乏大型知名药企及其关联方。温州市中级人民法院公开的判决书显示,来自恒瑞医药全资营销公司的两名员工,为感谢时任温医大附一院麻醉科主任徐旭仲对该公司在麻醉科相关药品业务上的关照并希望继续得到关照,于2017年至2019年间,先后三次向徐旭仲单人行贿共计140万元。另两家著名药企哈尔滨誉衡制药和人福医药控股子公司宜昌人福药业也存在商业贿赂行为,并因此上了医保局“黑名单”,在浙江和河南被评定为“严重失信”的药企。

未来三年集中整治红包、回扣
2021年8月6日,国家卫健委发布了《关于印发全国医疗机构及其工作人员廉洁从业行动计划(2021-2024年)的通知》,自2021年至2024年,集中开展整治“红包”、回扣专项行动。
“红包”范畴,包括但不限于医务人员在从事诊疗活动过程中,患者及其亲友的礼品、礼金、消费卡和有价证券、股权、其他金融产品等财物,或者参与对方付费的宴请、旅游、健身、娱乐等活动安排。也就是说医疗机构应当要健全医患双方不收不送“红包”告知制度,对于不知情或不可抗“红包”,应当建立上缴登记制度。
“回扣”范畴,包括但不限于医疗器械、药品、试剂等生产、经营企业或人员以各种名义、形式给予的回扣、提成,其提供的可能影响医疗行为公正性的宴请、礼品、旅游、学习、考察或其他休闲社交活动,以及以某医药产品的推荐、采购、供应或使用为交换条件的推广活动。
在2021年前三季度通报查处的医院院长违规违法行为中可见,各种类型的礼品、礼金,以及药品和医疗器械销售分列前两位。

资料来源:《财经·大健康》根据公开资料不完全统计
其实,早在2020年10月,中央纪委国家监委就已将医疗贿赂视为重点查处目标。《中国纪检监察报》曾刊文《严查权钱交易 建立失信名单 集中带量采购|斩断医疗贿赂利益链》介绍了一批查处案例,并称“2016年至2019年全国百强药企超半数存在回扣问题”。

不仅药品、医疗器械集中采购政策,医药代表备案制、“两票制”等组合政策都指向医药领域的不正之风,对医疗领域的灰色交易关系网进行联合打击,随着反腐力度加大,诸如医院院长、科主任落马的消息的案例在一段时期内会增加。

当前位置:
