导航
首页
医院概况
医院简介
领导团队
院长致辞
医院文化
科研成果
所获荣誉
历史沿革
历史回眸
新闻动态
医院新闻
医院公告
患者服务
预约挂号
楼层指南
就医指南
医保指南
资深专家
科室介绍
东院区
西院区
儿科诊疗中心
健康管理中心
健康教育
健康教育
党建纪检
意识形态专栏
党的二十大专栏
党纪法规
纪检监察
三务公开
学习教育
医德医风
锦旗表扬信
医德医风简报
招标采购
招标采购
培训专栏
培训专栏
联系我们
总院
西院区
儿童诊疗中心
健康管理中心
党建纪检
意识形态专栏
党的二十大专栏
党纪法规
纪检监察
三务公开
党务公开
政务公开
财务公开
学习教育
政务公开
当前位置:
首页
>
党建纪检
>
三务公开
>
政务公开
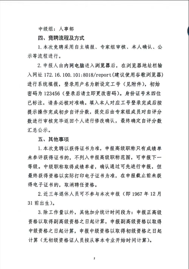
通辽市人民医院2024年度职称竞聘工作通知
上传时间: 2024-07-16 作者: 工会 点击量:
返回列表
上一篇:关于做好 2024 年全区职称评审工作的通知
下一篇:院工会关于开展2024年度困难职工调查摸底工作的通知