• 首页
  • 医院概况
    • 医院简介
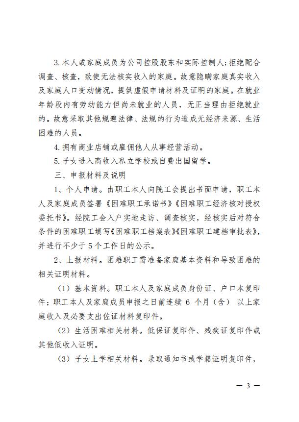
    • 领导团队
    • 院长致辞
    • 医院文化
    • 科研成果
    • 所获荣誉
    • 历史沿革
    • 历史回眸
  • 新闻动态
    • 医院新闻
    • 医院公告
  • 患者服务
    • 预约挂号
    • 楼层指南
    • 就医指南
    • 医保指南
    • 资深专家
  • 科室介绍
    • 东院区
    • 西院区
    • 儿科诊疗中心
    • 健康管理中心
  • 健康教育
    • 健康教育
  • 党建纪检
    • 意识形态专栏
    • 党的二十大专栏
    • 党纪法规
    • 纪检监察
    • 三务公开
    • 学习教育
  • 医德医风
    • 锦旗表扬信
    • 医德医风简报
  • 招标采购
    • 招标采购
  • 培训专栏
    • 培训专栏
  • 联系我们
    • 总院
    • 西院区
    • 儿童诊疗中心
    • 健康管理中心

党建纪检

  • 意识形态专栏
  • 党的二十大专栏
  • 党纪法规
  • 纪检监察
  • 三务公开
    • 党务公开
    • 政务公开
    • 财务公开
  • 学习教育
政务公开
当前位置: 首页 > 党建纪检 > 三务公开 > 政务公开

院工会关于开展2023年度困难职工调查摸底工作的通知

上传时间: 2023-10-26 作者: 工会 点击量:

返回列表
  • 上一篇:转发市安委会文件
  • 下一篇:暂无

友情链接:     通辽市卫健委 | 通辽市政府 | 内蒙古自治区卫健委 | 中华人民共和国国家卫生健康委员会 |

门诊咨询电话:(工作日上午 8:00-11:30 下午14:30-17:30 )
(总院)科尔沁大街东668号 0475-5512345
(西院区)霍林河大街与柳荫路交叉口 0475-8619139
(儿童诊疗中心)辽河大街与霍林郭勒路交汇西100米 0475-8515161
(健康管理中心)舍利虎大街与柳荫路交汇西100米 0475-8198888
(孤独症康复中心)滨河街道社区卫生服务中心 0475-8515800

官方微博

官方微信

事业单位标识

Copyright © 通辽市人民医院 版权所有 蒙公网安备 15050202000101号 蒙ICP备09000026号