我院预采购手外科手术显微镜,欢迎具有合格资质的厂商或其授权的代理商前来报名,提供产品主要技术参数必须符合临床使用要求,具体要求如下。
一、资质及产品信息
凡在国内工商管理部门注册,具有独立法人资格,其产品技术指标达到治疗标准的供应商均可参与。
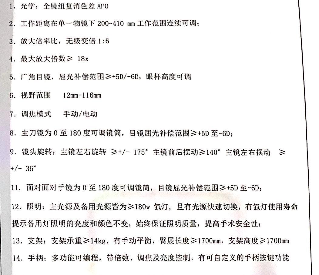
1、手外科手术显微镜 数量 1
技术参数:

二、报名时间及报名地点
2024年4月2日-2024年4月10日
通辽市医院全科医师培训楼701室
三、报名携带资料证明文件
1、供应商营业执照、医疗器械经营许可证、法人授权委托书。
2、生产厂家授权书、提供有效的各级别经销代理授权书。
3、同型号设备用户名单(包括该产品近2年的成交记录,如中标通知书、完整合同、发票)、进口产品需提供授权书文件。
4、报价函及联系方式(包括产品报价、设备品牌型号、配置清单、主要零配件报价、易损件报价,如有耗材还需耗材报价)。
5、售后服务计划、维保期满后的维保费用
3、资料提交及方式
1、所提供的所有资料必须在复印件上盖章。
2、纸质资料文件袋封装 ( 要求密封盖章签字,在外包装封面标注:公司名称-投标项目-联系人电话 ) 。
3、本次公开的采购意向是本单位采购工作的初步安排,采购项目的具体情况以相关采购公告和采购文件为准。
4、相同品牌质量的医疗设备,优先考虑价低者。
三、联系科室及电话
通辽市医院集采中心 张科长 18047501939
集采中心
2024年4月2日

当前位置:
