我院预采购全自动化学发光免疫分析仪,欢迎具有合格资质的厂商或其授权的代理商前来报名,提供产品主要技术参数必须符合临床使用要求,具体要求如下。
一、资质及产品信息
凡在国内工商管理部门注册,具有独立法人资格,其产品技术指标达到治疗标准的供应商均可参与。
数量 1台
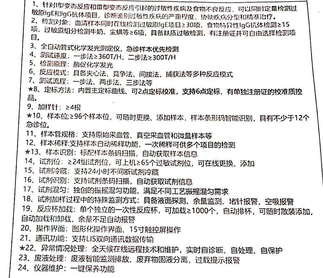
技术参数及配置要求

二、报名时间及报名地点
2025年3月21日-2025年3月24日
通辽市医院全科医师培训楼701室
三、报名携带资料证明文件
1、供应商营业执照。
2、厂家授权书
3、报价函及联系方式(包括产品名称、注册证号、耗材统一编码、规格型号、生产厂家、供货价格、是否带量)。
四、资料提交及方式
1、所提供的所有资料必须在复印件上盖章。
2、纸质资料文件袋封装 ( 要求密封盖章签字,在外包装封面标注:公司名称-投标项目-联系人电话 ) 。
3、相同品牌质量的医疗设备,优先考虑价低者。
三、联系科室及电话
通辽市医院集采中心 张科长 18047501939
集采中心
2025年3月21日

当前位置:
