我院新增监护仪采购意向,欢迎具有合格资质的厂商或其授权的代理商前来报名,提供产品主要技术参数必须符合临床使用要求, 具体要求如下。
一、资质及产品信息
凡在国内工商管理部门注册,具有独立法人资格。
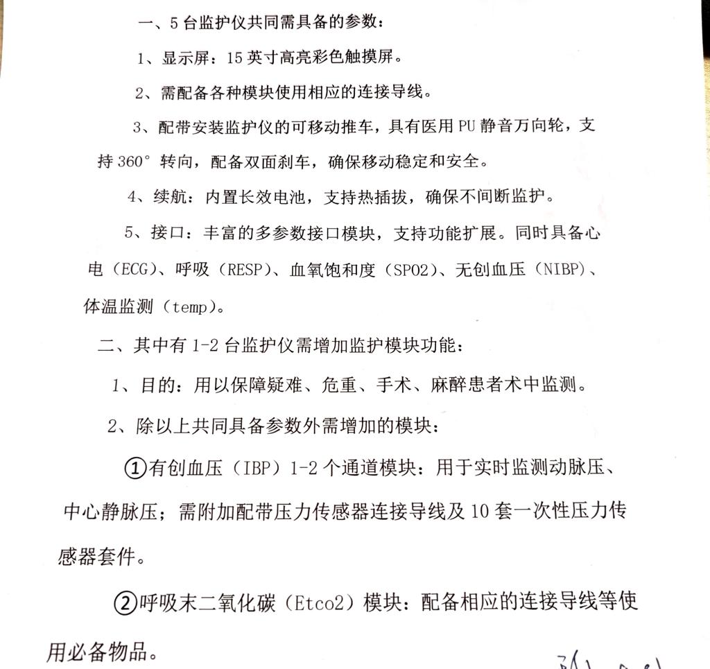
监护仪 数量5
1、报名时间及报名地点
2025年12月31日-2026年1月4日
通辽市人民医院科研教学楼10楼集采中心办公室
2、报名携带资料证明文件
1、报价函及联系方式(包括营业执照、如有耗材请提供耗材报价、品牌型号、生产厂家、进口/国产)。
3、资料提交及方式
1、所提供的所有资料必须盖章。
2、报价函上标注公司名称、项目名称、联系人电话
3、相同品牌质量的医疗设备,优先考虑价低者。
三、联系科室及电话
通辽市人民医院集采中心
0475-8253355转7089
集采中心
2025年12月31日

当前位置:
