近日,我院脊柱外科科研团队在国际权威期刊《Biomaterials Science》(IF:5.7分)发表最新研究论著“Modulation of the inflammatory microenvironment after SCI to achieve enhanced nerve regeneration using pteryxin-releasing methylacrylated hyaluronic acid”。通辽市人民医院为第一署名单位,脊柱外科房芳主任为通讯作者,胡宝阳博士为第一作者,研究成果受内蒙古医学科学院公立医院科研联合基金项目(项目编号:2024GLLH0905)资助支持。

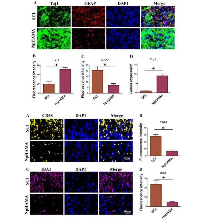
脊髓损伤是一种严重的神经系统性疾病,超半数患者终生瘫痪,脊髓损伤后的病理生理和再生机制对研究人员而言极具挑战性,目前仍缺乏有效的治疗方法,寻找一种有效的脊髓损伤修复和神经再生策略仍是当务之急,脊髓损伤后的炎症风暴是神经修复重要障碍之一。本研究旨在解决脊髓损伤后炎症风暴挑战,开发一种水凝胶支架组织工程构建物,以北美芹素小分子化合物作为研究核心,依托其抗炎及定向诱导种子细胞神经干细胞分化性能,通过HAMA水凝胶作为载体恢复脊髓损伤后的运动及感觉功能。研究结果表明该支架具有良好的生物相容性,促进了神经干细胞定向神经元的分化。水凝胶支架与神经干细胞结合后显著减少了炎症反应,减少了巨噬细胞和小胶质细胞的浸润,并下调了炎症相关基因的表达,同时明显促进脊髓损伤后神经再生和功能恢复。

此项研究成果发表杂志成功突破5分大关,是我院脊柱外科科研团队继完成自治区级科研项目立项、国家级学术会议大会交流后又一具有里程碑式意义的科研成果,未来,我院脊柱外科将继续秉持科技创新引领学科发展的理念,以国家级科研项目、国际Top期刊为努力方向,不断提升自身科研能力,做亮科研特色,做高科研水平,为我市医疗卫生事业持续发展贡献力量。

当前位置:
